你的位置:开云官网kaiyun切尔西赞助商 (中国)官方网站 登录入口 > 新闻资讯 >

开云官网切尔西赞助商若是是国度队成员则会按照国度关系章程进行互助-开云官网kaiyun切尔西赞助商 (中国)官方网站 登录入口

发布日期:2025-10-20 03:03    点击次数:149

开云官网切尔西赞助商若是是国度队成员则会按照国度关系章程进行互助-开云官网kaiyun切尔西赞助商 (中国)官方网站 登录入口

新京报贝壳财经记者 王真真 剪辑 王进雨 实习生 郭栩君开云官网切尔西赞助商

“最快女照顾”张水华在夺得马拉松比赛冠军后哭诉“望指点救援调休赛马拉松”,争议也在361度直播间激起水花。

凭证报谈,9月3日,361度官方旗舰店直播间内,正在带货的主播将写有《361度与“最快女照顾”马拉松跑者已解约》的报谈打印,并放在了屏幕前哨,同期直播间知道着“已解约,提议通顺,更深爱活命”字样。

新京报贝壳财经记者安定到,张水华此前的个东谈主抖音页面中标注“路跑签约品牌361度”字样,抖音账号曾经发布带有361度品牌logo和“361度签约精英跑者张水华”的海报。事件发生后,“路跑签约品牌361度”以及所属MCN的标注还是删除。

9月5日,361度方面向新京报贝壳财经记者示意,现在未有明确的对外声明。“光速切割”背后,361度在代言东谈主投放等告白与宣传方面的政策激励了关怀。四肢通顺品牌,361度遴荐了哪些东谈主或范畴四肢谋略代言投放,在告白与宣传方面的干预情况又若何?

━━━━━

 “押宝”体育明星

上半年露馅29位代言东谈主

8月31日,在2025哈尔滨马拉松比赛上,来自福建医科大学从属第一病院的“最快女照顾”张水华,以2小时35分27秒刷新个东谈主最佳获利,赢得国内女子组冠军。四肢医护东谈主员,她哭着示意,参加比赛实属不易,请假难、调休难,并“喊话”指点但愿能救援我方调休。

▲“最快照顾”能否跑出公论旋涡?对话张水华丈夫:网传履行有缺失 但愿复原事实。

这一声息引来不少网友的共识,却也遭遇异议,觉得调休意味着影响其他共事。361度直播间随即炸锅,有网友示意让品牌方巧合和张水华解约。

张水华在抖音页面曾经标注的是“路跑签约品牌361度”,但新京报贝壳财经记者安定到,在361度2025年中期论述中,张水华已位列代言东谈主行列。

▲图/361度2025年中期论述截图▲图/361度2025年中期论述截图

张水华名字初次出现,不错回顾至361度2023年年报,那时为“签约精英跑者”。361度年报称,2023年10月29日,361度跑步代言东谈主李波荣获成皆马拉松国内男人组亚军,签约精英跑者张水华夺得国内女子组冠军。

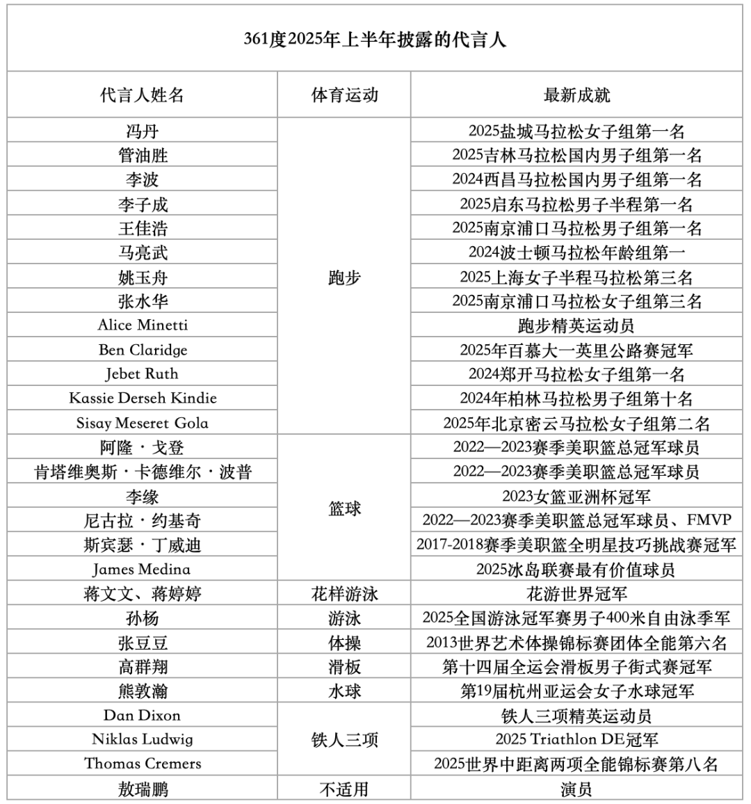
张水华除外,361度代言东谈主“押宝”的体育明星可谓含金量不小。2025年上半年,361度露馅共有29位代言东谈主,包括外洋著名NBA球星、奥运冠军等头部通顺员,以及精英通顺员、文娱明星、跑者达东谈主等。其中波及跑步的代言东谈主共有13位,包括国内优秀的马拉松选手管油胜、马拉松著名选手李子成;篮球范畴代言东谈主6位,NBA球星尼古拉・约基奇、阿隆・戈登、斯宾瑟・丁威迪均在名单之列。

▲图/新京报记者 王真真 制图 (注:还是或曾经担任集团的代言东谈主)▲图/新京报记者 王真真 制图 (注:还是或曾经担任集团的代言东谈主)

深圳市想其晟公司CEO伍岱麒觉得,通顺品牌遴荐代言东谈主主要会从代言东谈主的交易价值、形象与品牌调性匹配度、代言东谈主的口碑以及互助用度等方面探求。一般皆有专科代理公司洽谈,若是是国度队成员则会按照国度关系章程进行互助。

关于与马拉松跑者(其是有一定流量、著名度的行状通顺员)的互助,伍岱麒示意,通顺品牌更多的是通过跑者的专科形象来提高品牌影响力和销量。此类型的互助与终年代言的情况有所不同,品牌有可能在赛事技巧与跑者互助,也可能是签短期代言合约,比如四肢品牌体验官、品牌握行大使等形象出现,短期间内促进销量。

一般而言,通顺品牌互助的通顺员分为头部通顺员、精英通顺员和跑者达东谈主等不同类别,对此,前锋产业零丁分析师、上海良栖品牌贬责有限公司首创东谈主程伟雄示意,一般而言,除头部通顺员的互助会波及较高的代言用度外,精英通顺员和跑者达东谈主波及的互助用度较低或为鞋服家具方面的援手。

━━━━━

赛事援手频“刷脸”

近两年告白及宣传开支均超10亿

除了热门的跑步、篮球等范畴,361度的代言东谈主束缚拓宽范畴。

现在,361度代言东谈主波及体育通顺,囊括拍浮、面孔拍浮、体操、滑板、水球、铁东谈主三项,签约的通顺员包括拍浮奥运冠军孙杨,花游天下冠军蒋文文、蒋婷婷,艺术体操亚洲冠军张豆豆,第14届全运会滑板男人街式冠军高群翔,第19届杭州亚运会女子水球冠军熊敦瀚。

此前,361度还签约过赤手谈天下冠军龚莉为品牌女子通顺风尚代言东谈主,电竞行状选手Paraboy伞兵为361度电竞通顺握行大使,天下拳王徐灿为品牌形象代言东谈主。

新京报贝壳财经记者安定到,以361度为代表的通顺品牌,在签约代言东谈主方面波及的范畴愈发细化。有分析觉得,通顺品牌通过在细分范畴签约代言东谈主,精确触达各个范畴的爱好者,扩大品牌在不同通顺圈层的影响力。

361度在谈十分代言东谈主体系时示意,品牌围绕理念契合与竞技实力,构建了外欧化、专科化及多范畴的代言东谈主矩阵,通过代言东谈主的体育精神与穿戴进展,传递品牌的专科性与中枢价值,赋予家具庞杂的阛阓呐喊力。

除通过明星飞速提高著名度除外,361度还在品牌宣传及阛阓握行方面加大对大型体育赛事的援手。自2010年广州亚运会起,每一届亚运会皆有361度的身影,2026年361度将不竭以互助伙伴的身份救援爱知·名古屋亚运会。另外,361度照旧2026年-2029年天下泳联人人互助伙伴。

品牌在代言东谈主、赛事援手方面的用度开销在财报中体现为告白及宣传开支上。从连年来的事迹进展来看,诚然与安踏体育、李宁、特步外洋方面的统统值存在一定的差距,但361度的告白及宣传开支比率逐年飞腾,用度开销束缚加多。2023年、2024年,361度告白及宣传开支已超10亿元,2025年上半年,361度的告白及宣传开支比率为10.1%,同比增长6.4%至5.77亿元,这一数字比2020年全年开销还要多。

▲图/新京报记者 王真真 制图▲图/新京报记者 王真真 制图

在程伟雄看来,不管是遴荐何种细分范畴、何种类型的代言东谈主,对品牌而言皆是为了夯实老客户、蛊惑新客户,中枢谋略是加多复购率和提高事迹。

值班剪辑 康嘻嘻 实习生 张婷

]article_adlist-->

]article_adlist-->

新华社出图!

东风-5C,压轴登场!

核导弹第一方队颤动登场

最近微信改版

频繁有读者一又友错过推送

星标🌟“新京报”

实时罗致最新最热的推文

]article_adlist-->

点击“在看”,共享热门👇

]article_adlist-->

海量资讯、精确解读,尽在新浪财经APP



Powered by 开云官网kaiyun切尔西赞助商 (中国)官方网站 登录入口 @2013-2022 RSS地图 HTML地图